NEWS 新闻网
学校主页
资讯
头条新闻
|
综合新闻
|
理论学习
媒体建大
|
建大故事
|
电子橱窗
视觉
光影建大
视觉建大
平台
北建大校报
筑实艺术厅
头条新闻
综合新闻
理论学习
媒体建大
建大故事
光影建大
视觉建大
北建大校报
电子橱窗
学习动态
学习动态
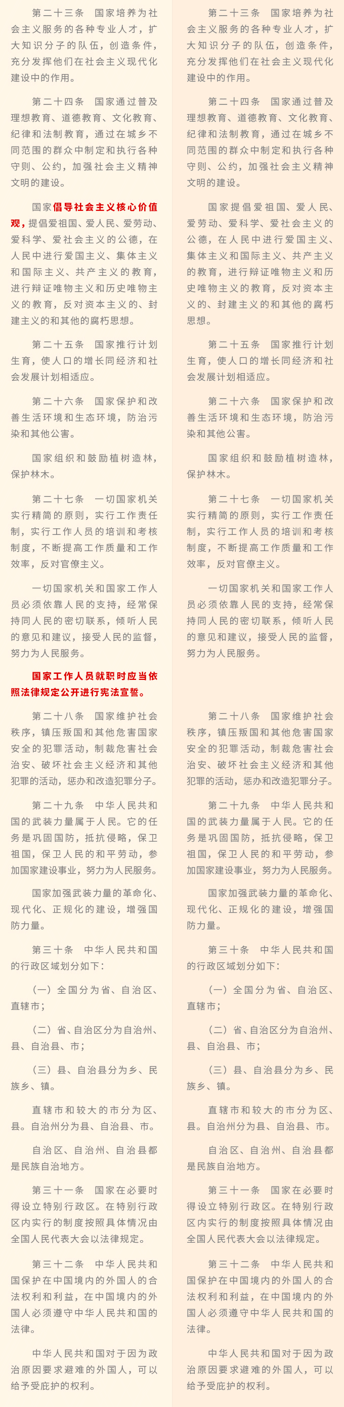
一图读懂《中华人民共和国宪法》修改对比一览表
部门:党委宣传部
供稿:中央纪委监察部网站
审核:孙强
发布时间:2018-03-13
阅读次数:
字号大小
大
中
小
最新新闻
学校召开庆祝中国共产党成立99周年表彰大会
开云电竞pg软件2020年毕业典礼举行
2020年节能宣传周——绿色生活,关系大家
姜泽廷同志为测绘学院毕业生开讲“云端思政课”
建筑学专业40周年庆系列学术活动 | 2019-2020学年“研山讲坛”学术活动回顾
教务处组织开展“精品线上线下混合式课程建设”系列教师沙龙
学校党委“七一”前夕关心慰问党员
开云电竞pg软件首届云端在线本科生毕业作品展开幕
百年世界变局 青年时代担当——学校举办2020届毕业生主题党课
百年建大精神,再谱时代新篇——马克思主义学院院长孙希磊为2020届毕业生再上一堂思政课
热点新闻
1
大兴区委副书记霍光峰一行来学校调研
2018-03-26
次
2
【战“疫”/教与学】“讲、析、练”三位一...
2018-03-26
次
3
我校图书馆与中国建筑图书馆联合发布201...
2018-03-26
次
4
宅家战“疫”,EBSCO 4月下旬网络课...
2018-03-26
次
5
西城区委常委、常务副区长喻华锋一行来学校...
2018-03-26
次
建大故事
学以致用 精研技术——北建大毕业生做全球疫情大数据可视化系统
【青春榜样】胡肖飞:少一分功利,多一些奉献
【青春榜样】管畅:既然选择了远方,便只顾风雨兼程
【青春榜样】李博艺:同舟共济杨帆起,乘风破浪万里航
【青春榜样】殷泽众:以梦为马,不负韶华
开云电竞pg软件
西城校区地址:北京市西城区展览馆路1号 邮编100044
大兴校区地址:北京市大兴区黄村镇永源路15号 邮编102616
京ICP备案:09079300 文保网安备案:1101020003 版权所有 :开云电竞pg软件
微博账号
微信公众号
map